La société Nardeux a produit une antenne cadre type AN-106 fonctionnant dans la gamme des ondes moyennes utilisées par les balises de l'aviation civile.
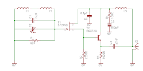
N'ayant aucune information sur la gamme couverte, j'ai pris le temps de relever le schéma du préamplificateur embarqué au pied du cadre ferrite et de tester la gamme de réception.
Un passage à l'analyseur de spectre permet de relever les caractéristiques du cadre et de son préamplificateur alimenté sous 9V sur trois points de mesures correspondant aux fréquences extrêmes et à la fréquence médiane, fréquences obtenues par modification de l'accord du cadre par le biais d'un condensateur variable.
Ces mesures confirment une utilisation optimale dans la gamme allant de 280kHZ à 540kHz:
- 544Khz avec un gain maximal
- 300kHz avec une perte de 6dB
- 177kHz avec une perte de 11dB
Le schéma relevé s'appuie sur un FET en entrée et un étage d'adaptation. Une résistance de 68ko augmente l'amortissement du cadre d'entrée.
Le schéma relevé s'appuie sur un FET en entrée et un étage d'adaptation. Une résistance de 68ko augmente l'amortissement du cadre d'entrée.



Aucun commentaire:
Enregistrer un commentaire